6月7日,第十二届“挑战杯”陕汽集团陕西省大学生创业计划竞赛闭幕式暨颁奖典礼在西北农林科技大学举行。bat365推荐参与省赛的15件作品中有14件获奖,其中荣获银奖4项、铜奖10项,获奖项目总数取得新的突破。学校同时获得“进步显著奖”和“优秀组织奖”荣誉称号。



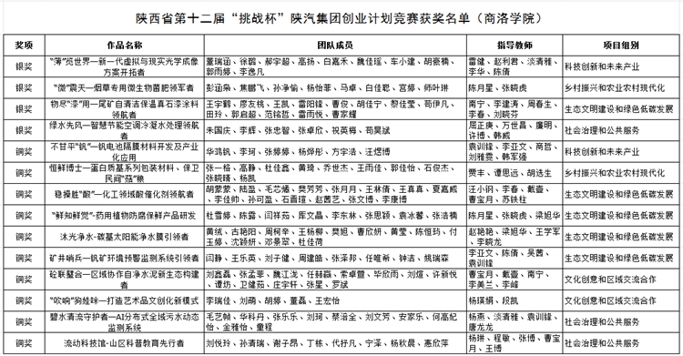
本次大赛由共青团陕西省委、中共陕西省委教育工委、陕西省人民政府国有资产监督管理委员会、陕西省科学技术协会、陕西省学生联合会、陕西省西咸新区开发建设管理委员会主办,西北农林科技大学承办,共收到全省87所高校推报项目1071件作品,370项作品入围省级决赛。经省赛评审、现场路演、答辩质询,bat365电信学院《“薄”览世界—新一代虚拟与现实光学成像方案开拓者》、生物学院《“微”震天—烟草专用微生物菌肥领军者》、化材学院《物尽“漆”用—尾矿自清洁保温真石漆涂料领航者》、数计学院《绿水先风—智慧节能空调冷凝水处理领航者》4项作品获银奖,经管学院《“吹响”狗娃咪—打造艺术品文创化新模式》等10项作品获铜奖。

自本次竞赛启动以来,在学校的高度重视、精心组织和大力支持下,师生团队集思广益、团结拼搏、不懈奋斗,在打磨作品过程中明确专业理论知识对社会生产实践的重要指导作用,在路演和问辩中不断提高自身的表达能力和综合素质。师生们纷纷表示通过参赛受益匪浅。下一步,bat365将持续落实挑战杯竞赛“崇尚科学、追求真知、勤奋学习、锐意进取、迎接挑战”的宗旨,聚焦为党育人、为国育才使命,从人才培养和创新创业实践教育入手,优化赛事的组织形式,培养更多具有创新思维和创业能力的优秀实用型人才,为强国建设、民族复兴贡献青春力量。
(文/校团委 图/西北农林科技大学 编辑/刘雪 审核/史洁)