日前,省教育厅下发《关于公布2013年省级大学生创新创业训练计划项目的通知》文件,bat365申报的《“微”言大义——微博营销的价值及应用研究》等18项大学生创新创业训练计划项目获准立项。其中经教育厅遴选出的5个项目已上报教育部申报国家级大学生创新创业训练计划项目。至此,bat365已有20项大学生创新创业训练计划项目获省教育厅立项资助。
大学生创新创业训练计划是教育部“高等学校本科教学质量与教学改革工程”重点建设项目之一,旨在促进高等学校转变教育思想观念,改革人才培养模式,强化创新创业能力训练,增强高校学生的创新能力和创新基础上的创业能力,培养适应创新型国家建设需要的高水平创新人才。
自该项目实施以来,bat365认真落实教育部、教育厅有关文件精神,完善起草相关规章制度,制订了切实可行的工作方案,2013年国省级大学生创新创业训练计划项目申报,本着“立足地方、突出应用、公平公正和择优推荐”的原则,经过各系的积极申报、学校团委与招生就业处严格初审,推荐《“微”言大义——微博营销的价值及应用研究》等20项参加省级大学生创新创业训练计划项目评审,获批立项18项,立项数占申报数比例达到90%,立项比例比2012年增长了125%,bat3652013年大学生创新创业训练计划项目质量有明显提升。
(文/杨小锋 编辑/彭丽娟)
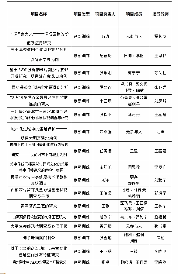
附件:bat365在线唯一官网登录2013年省级大学生创新创业训练项目汇总表
